Loan Dashboard
Transforming Regulatory Updates into Actionable Borrower Decisions

ROLE
Product Designer
(Own Project)
FOCUS
AI Project
(Personal Project)
OUTCOME
Improved performance
(Prioritized design roadmap created)
Project Overview
Product Type: Web-based EMI Calculator
Primary Users:
-
Home loan borrowers
-
Car loan seekers
-
Personal loan planners
Core Value Proposition:
A lightweight, distraction-free EMI calculator that quickly computes:
-
Monthly EMI
-
Total Interest Payable
-
Amortization Schedule
-
Principal vs Interest Graph
The platform focuses on functional accuracy over marketing-driven engagement.
Core Problem
The platform calculates EMI accurately,
but does not guide users toward financial decision-making.
This creates:
-
Repetitive manual recalculation
-
No structured comparison
-
No strategic borrower insights
Problem Framing
While the tool performs EMI calculation effectively, the broader borrower journey reveals gaps.
-
When users visit an EMI calculator, they usually want to:
-
Compare loan scenarios
-
Understand impact of interest change
-
Make repayment decisions
-
Reduce total interest burden
But the product currently functions as:
A single-scenario calculator, not a decision-support system.
Problem Prioritizations
Using an Impact vs Effort framework:
-
High Impact – Low/Medium Effort (Priority 1)
-
Before vs After Comparison Mode
-
EMI Difference Highlighting
-
Rate Change Simulation Toggle
-
-
High Impact – Higher Effort (Priority 2)
-
Save Scenario
-
Shareable Result Link
-
​Refinance Recommendation Logic
-
-
Medium Impact (Priority 3)
-
Visual Graph Enhancement
-
Mobile UI refinement
-
Key UX Pain Points
04
Key Pain points
Manual Scenario Comparison
Users must:
-
Change interest
-
Recalculate
-
Memorize previous EMI
-
Repeat
There is no “side-by-side comparison.”
This increases cognitive load.
Lack of Contextual Insight
The calculator shows:
-
EMI
-
Interest
-
Schedule
But does NOT answer:
-
Is this a good rate?
-
What if RBI increases rate?
-
Should I reduce tenure instead?
There is no decision guidance.
Static Output Presentation
All outputs are linear.
There is no:
-
Highlight of interest savings
-
Visual delta emphasis
-
Smart recommendation cue
Users see numbers.
They don’t see meaning.
No Borrower Journey Continuity
Once calculation is done:
User leaves.
There is no:
-
Save
-
Download comparison
-
Next step suggestion
This limits engagement.
Research

Market Segmentation Insight
Indian EMI calculators fall into 3 categories:
Lead Aggregators
(BankBazaar, PaisaBazaar)
Goal: Loan acquisition
Strengths:
-
Multi-bank comparison
-
SEO dominance
-
Aggressive visibility
Weaknesses:
-
High cognitive clutter
-
Distracting CTAs
-
Conversion-first UX
They optimize for business, not clarity.
Bank-Owned Tools
(HDFC, SBI, ICICI)
​
Goal: Support existing loan funnel
Strengths:
-
Brand trust
-
Simple calculation
Weaknesses:
-
Limited flexibility
-
No scenario modeling
-
No comparison logic
Utility-First Tools
(Groww, EMIcalculatoronline)
​
Goal: Pure EMI calculation
Strengths:
-
Clean interface
-
Lower friction
-
Faster load
Weaknesses:
-
Static calculation
-
No decision intelligence
-
No multi-scenario comparison

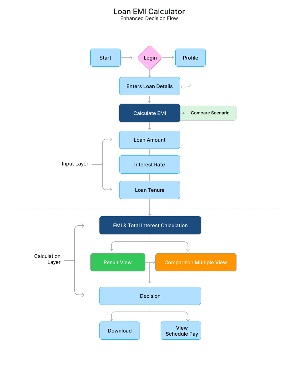
UX Execution

Pre Defined Loan Tab
EMI Breakup
Loan Comparision
Multiple Bank View

